岭南主页 | 设为首页 | 加为收藏
 
信息公告
 
首页 > 信息公告

关于举办第七届广东大学生科技学术节之大学生模拟商务谈判大赛的通知

作者:佚名    信息来源:本站原创    点击数:    更新时间:2013-4-23

 各高等学校团委:

为深入学习贯彻党的十八大精神,进一步培养青年大学生的职业精神和科学态度,提高当代青年大学生沟通技能、就业能力及综合素质,激发青年大学生创新实践意识,培养团队合作精神,促进专业学习与社会需求有效结合,特举办第七届广东大学生科技学术节之大学生模拟商务谈判大赛,现将相关事宜通知如下:

一、大赛主题

汇集青春梦想 尽显商务风采

二、大赛时间

20135

三、组织机构

主办单位:共青团广东省委员会、广东省教育厅、广东省科学技术厅、广东省学生联合会

承办单位:共青团广东技术师范学院委员会

协办单位:中国移动通信集团广东有限公司、广东技术师范学院经济与贸易学院

四、参赛对象及要求

参赛人员须是广东省各高等院校全日制在校学生,参赛学生专业不限。

参赛人员须掌握扎实的专业知识,对企业管理、市场营销等相关知识有总体把握的能力,具有较强的交际沟通和口头表达能力,具备强烈的团队意识和团队协作能力,主观能动性强。

五、大赛报名及要求

本次大赛以院校为单位报名,每院校限报1支参赛队伍,每团队参赛队员4人,参赛团队内不允许有替补成员。每支团队由策划人、技术顾问、法律顾问等组成。另外可报领队老师1名,指导老师1名。本次比赛不接受个人报名。

请参赛队伍认真填写模拟商务谈判大赛报名表(在大赛指定邮箱:gdin_mnswtp2013@126.com 密码:mnswtp2013下载),并将报名表电子版(校名+模拟商务谈判大赛报名表)于2013510日前通过邮箱gdin_mnswtpzl2013@126.com反馈至本次大赛组委会。纸质版加盖学校团委公章邮寄或交到广东技术师范学院团委,以邮戳时间为准。

联系地址:广州市天河区中山大道西293号广东技术师范学院团委,邮编:510665

、推进步骤

竞赛分初赛、复赛、半决赛、决赛四个阶段进行        

初赛各院校自行举办,初赛、复赛、决赛案例均由组委会统一提供。

1.赛:510,各院校自行举办初赛选拔1支队伍参加省级比赛,策划书电子版于510前发至组委会邮箱gdin_mnswtpzl2013@126.comDVD刻录成光盘快递或直接交到组委会,以邮戳时间为准。联系地址:广州市天河区中山大道西293号广东技术师范学院团委,邮编:510665

大赛组委会根据各参赛团队撰写的谈判策划书、PPT形式讲解(DVD视频)进行评定(分值各占50%),确定出8支队伍分成4组对决,进行复赛(复赛队伍名单515公布)。

2.复赛:523。进入复赛的8支团队进行现场比赛,决出4支团队进入半决赛(当场公布进入半决赛的团队)。

3.半决赛:524。进入半决赛的4支队伍再进行抽签分成两组对决,决出2支晋级决赛的队伍。

4. 决赛:524

七、奖项设置

竞赛设一等奖、二等奖、三等奖若干名;设“最佳谈判手”1名。

八、活动要求

& h: k M8 r+ E0 |0 e5 Z% A- g1.选手在比赛过程中应服从主办方的安排。

 & @; c5 t) W- @6 W2 `- G ?2.在会谈过程中应遵从主持人的协调。

3.谈判过程中应尊重谈判对手和评委。

 8 B: N  u  }& A  o# L$ \6 X4.在正式谈判会谈中要求选手衣着要庄重得体。

. D8 V. H  \. _; }2 H5.参赛者用语要文明,流畅大方,忌哗众取宠,更不能以污言秽语攻击对方。

6.参赛团队若出现违规(如扰乱谈判竞赛过程、蓄意制造虚假谈判现象等)行为将取消其继续参加比赛和评奖的资格。

九、注意事项

1.参赛选手的各项详细个人资料必须清晰有效。

2.参赛人员名单不得随意更改。报名后的有关文件(如获奖

证书等)以报名表登记的人员及其姓名为准。

3.常用方式变更应及时通知竞赛承办单位,同时提交电子版

报名表至模拟商务谈判技能竞赛指定邮箱。

4.参赛团队成员食宿费用自理。

十、联系人

团省委学校部

联 系 人:朱瑞峰、潘镭

联系方式:020-8718561487195615

广东技术师范学院

联系人:  赵振有   020-38256616

          廖卢琴   020-34224924

咨询电话:刘贤林   15920580431

          刘仁丹   13570482850

 

 

 

附件:

1.第七届广东大学生科技学术节之大学生模拟商务谈判大赛报名表

2.第七届广东大学生科技学术节之大学生模拟商务谈判大赛承诺书

3.第七届广东大学生科技学术节之大学生模拟商务谈判大赛竞赛日程表

4.第七届广东大学生科技学术节之大学生模拟商务谈判大赛比赛流程

5.第七届广东大学生科技学术节之大学生模拟商务谈判大赛比赛成绩排名对垒图表说明

6.第七届广东大学生科技学术节之大学生模拟商务谈判大赛初赛、复赛、半决赛以及决赛评分标准

 

                 第七届广东大学生科技学术节组委会办公室

2013416

第七届广东大学生科技学术节之

大学生模拟商务谈判大赛报名表

 

学校团委(盖章)

 

学校全称

 

参赛学生所在高校团委联系人资料

姓 名

职 务

办公电话

手 机

E-mail

 

 

 

 

      

领队老师

姓 名

职务

办公电话

手机

E-mail

 

 

 

 

 

指导老师

姓名

职务

办公电话

手机

E-mail

 

 

 

 

 

团队名称:

 

参赛队伍信息

 

 

姓 名

性别

所在院系年级及专业

角色扮演

手机

E-mail

 

 

 

 

 

 

 

 

 

 

 

 

 

 

 

 

 

 

 

 

 

 

 

 

 



附件2

第七届广东大学生科技学术节之

大学生模拟商务谈判大赛承诺书

 

参赛者已充分知晓并自愿接受第七届广东大学生科技学术节之大学生模拟商务谈判大赛的参赛要求,谨向大赛主办方做如下承诺:

一、参赛者的作品为原创作品,严禁抄袭,抄袭一经发现,一切责任自负,取消参赛资格。

二、参赛者承诺其作品未侵犯任何第三方的合法权益,& h: k M8 r+ E0 |0 e5 Z% A- g选手在比赛过程中应服从主办方的安排,尊重谈判对手和评委。

. D8 V. H  \. _; }2 H三、参赛者用语文明,流畅大方,忌哗众取宠,不以以污言秽语攻击对方。

四、参赛团队在参赛期间不出现违规(如扰乱谈判竞赛过程、蓄意制造虚假谈判现象等)行为

五、参赛者保证其承诺真实可靠,并自愿履行本承诺。且在完全自愿的情况下签定本承诺书。

本保证书适用中华人民共和国法律,此承诺书自参赛者签字之日起生效。

参赛团队所在学校:

团队队长 (签字):          

证件及号码(身份证或学生证号):

 

     


附件3

第七届广东大学生科技学术节之

大学生模拟商务谈判大赛日程安排
 
 
 
注:复赛、半决赛、决赛 地点:广东技术师范学院本部。

附件4

第七届广东大学生科技学术节之

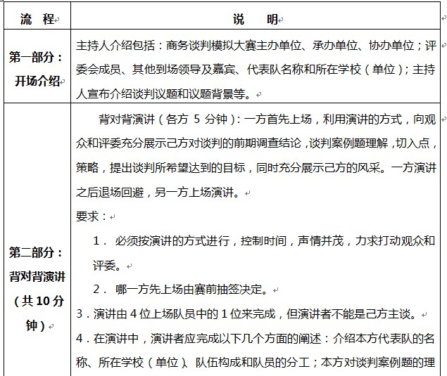
大学生模拟商务谈判大赛比赛流程

 

一、复赛、半决赛、决赛流程

 
 
 
 
  

 
  
附件5:.
第七届广东大学生科技学术节之
大学生模拟商务谈判大赛比赛成绩排名对垒图表说明

    1.复赛,初赛胜出的八支队伍,将对他们进行初赛成绩排名进行复赛的对垒。八至队伍的参赛出场顺序如图所示,并将八支队伍按如图编上标号1,2,3,4,5,6,7,8。编号单数(1,3,5,7)自动生成商务谈判复赛的A方,编号双数(2,4,6,8)自动生成复赛的B方。
    2.半决赛,上半场第一场胜出的队伍自动生成半决赛的第一场A方,上半场第二场胜出的队伍自动生成半决赛第一场的B方。此时,上半场胜出的两只队伍依照双方所扮演的角色进行半决赛对决。依此类推,下半场第一场胜出的队伍自动生成半决赛的第二场A方,下半场第二场胜出的队伍自动生成半决赛第二场的B方。此时,下半场胜出的两只队伍依照双方所扮演的角色进行半决赛对决。
     3.决赛,在半决赛第一场胜出的队伍自动生成决赛的A方,在半决赛第二场胜出的队伍中自动生成决赛的B方。两只队伍依照双方所扮演的角色进行决赛对决